
光电设备低频微振动控制系统介绍
1.行业需求分析
随着我国城市化进程,市内交通造成的环境振动已经成为影响大型实验室,光学仪器设备、居民生活舒适性的重要因素。地铁、轻轨、机动车辆通过轨道、路面将其产生的振动向周围环境传递。
振动和噪声是城市轨道交通影响环境的主要方面,随着近几年城市轨道的发展,人们对此问题越来越重视,减少轨道交通的振动,降低噪声,是提高沿线居民生活质量,轨道交通可持续发展的关键之一。当列车通过时,如果轨面和车轮踏面**平顺,则轮轨直接就不会产生振动,噪声也就处于*微弱状态。轨道面和车轮踏面存在各种类型的不平顺,列车通过时轨道结构和车体都会产生振动。
当列车以一定速度通过轨道时,车辆和轨道都要在空间各个方向产生振动,引起振动强弱的原因有:轨道几何形状的静动不平顺;钢轨顶面波浪形磨损、钢轨接缝;列车速度大小,车轮踏面擦伤、车轮踏面不圆顺等等,由于车辆和轨道这两个系统振动是一种耦合关系,这种耦合振动*终要通过轨道结构传递形成输出。对于高架结构,通过桥梁墩台传递到地面。对于地铁,通过隧道周围的土介质传递到地表。轨道结构作为振源,也是振动传播途径中一个重要环节,直接影响*终的振动效应。从振源、传递因素的角度研究轨道交通减振性能,是*优的解决方案。
城市轨道交通运行路线不可避免地会穿过安装有精密仪器的厂房、医院、实验室等对振动特别敏感的区 域。当振动达到一定强度时,就会影响这些区域中精密仪器的正常使用。
汽车行驶在不平整路面上,车轮将对路面产生附加动荷载,这种动荷载将加速公路路面平整度的衰减,而路面平整度的变差又将使得车轮对路面产生的附加动荷载增加。因此,公路路面不平整度被认为是影响车辆振动响应的主要因素之一。通常假定路面不平整是平稳的、各态历经零均值的Gaus随机过程,并用功率谱来描述路面的统计特性。关于路面谱,国内外均作过大量的测试和研究,如国家标准GB7031-86《车辆振动输入路面平度表示方法》、国际标准化协会制定的150 SCIPWG4等。



随着我国经济实力的不断增强,科研投入的不断增加,对光学设备、精密仪器、金属金相等仪器如:光刻机、扫描电镜、MEMS、能谱仪等的使用领域越来越广泛,这些精密仪器对使用环境要求*高,其环境振动幅值要求在um,0.1 um这个量级,这些仪器设备一旦被放置在离城市交通比较近的实验室中,对精密仪器、设备防微振动设计需要迫切解决。


光刻机 JEM-f200场发射透射电子显微镜


MEMS振荡器能谱仪
二、典型方案
首先需要进行前期测试,然后开始设计系统,我们可以从设置隔振沟、增加基础质量、低频微振动控制系统这几个方面入手,*后进行项目验收测试。
1、前期测试:



2、系统设计:
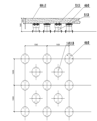
主要措施:1)设置隔振沟;
2)增加基础质量;
3)低频微振动控制系统;




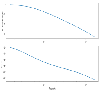
地面载荷谱


振动传递关系
3、典型案例-中电54所微波实验室




三.产品选型

型号 | 荷载(N) | 变形量(mm) | 竖向刚度(N/MM) | 自振频率(Hz) | 外形尺寸(mm) | |||||
预压 | 额定 | *大 | H | L1 | L2 | M | ||||
GTJ-50 | 300 | 500 | 600 | 5 | 4 | 1.5 | 160 | 340 | 300 | 14 |
GTJ-100 | 600 | 1000 | 1200 | 5 | 9 | 1.5 | 160 | 340 | 300 | 14 |
GTJ-200 | 1500 | 2000 | 2400 | 5 | 18 | 1.5 | 160 | 340 | 300 | 16 |
GTJ-300 | 2800 | 3000 | 3600 | 5 | 27 | 1.5 | 160 | 400 | 350 | 16 |
GTJ-400 | 3700 | 4000 | 4800 | 5 | 35 | 1.5 | 160 | 400 | 350 | 20 |
GTJ-500 | 4800 | 5000 | 6000 | 5 | 44 | 1.5 | 160 | 400 | 350 | 20 |
GTJ-600 | 5500 | 6000 | 7200 | 5 | 53 | 1.5 | 160 | 450 | 380 | 20 |
以上参数为标准型,可以根据客户要求进行定制设计。